[纵观天下] 大丰只有这十种人可以拿社保补贴!

[复制链接]
查看: 22262|回复: 0

306

主题

142

回帖

1217

积分

金牌会员

积分
1217
发表于 2019-3-13 08:10:51 | 显示全部楼层 |阅读模式 来自 北京
搜狗截图19年03月13日0752_2.png

搜狗截图19年03月13日0808_4.png

搜狗截图19年03月13日0809_5.png

搜狗截图19年03月13日0809_6.png

搜狗截图19年03月13日0809_7.png

搜狗截图19年03月13日0809_8.png

搜狗截图19年03月13日0809_9.png

搜狗截图19年03月13日0810_10.png

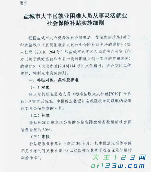
就业是最大的民生,
也是经济发展的重中之重。
那么,
如何及时对就业困难人员进行帮扶?
近日,区人社局下发通知,
就业困难人员认定及
如何开展就业援助工作作了明确。


什么是就业困难人员

1
享受最低生活保障的:是指由区民政部门认定的享受最低生活保障金的。
2
女40周岁以上、男50周岁以上:是指申请认定时女性年满40周岁、男性年满50周岁及以上的登记失业人员。
3
特困职工家庭的:是指由县(市、区)级以上工会组织认定的特困职工家庭。
4
残疾的:是指由残疾人联合会认定残疾的。应提供残疾人联合会核发的《中华人民共和国残疾人证》。
5
城镇家庭零就业和农村零转移家庭贫困户的:“零就业家庭”是指城镇家庭中,所有家庭成员均处于失业状态,且无经营性、投资性收入的家庭。“农村零转移家庭贫困户的”是指经扶贫部门确认的农业低收入家庭中,2人及以上的有转移就业愿望,均未从事二、三产业,也未从事高效农业的家庭成员。
6
女35周岁以上和男45周岁以上连续失业1年以上的:是指申请认定时女35周岁以上和男45周岁以上连续失业1年以上的企业失业职工。
7
城市规划区范围内女35周岁以上和男45周岁以上的被征地农民:“被征地农民”是指征地时享有农村集体土地承包经营权的集体经济组织成员。应提供国土部门出具的土地被国家征用的材料。
8
夫妻均下岗失业或单亲家庭下岗失业人员
9
优抚家庭人员:“优抚对象”是指持有《江苏省优抚对象抚恤补助证》的残疾军人、烈士遗属、因公牺牲军人遗属、病故军人遗属、复员军人、带病回乡退伍军人、参战参试退役人员本人等。优抚对象家庭人员包括优抚对象本人及其父母、配偶、子女。
10
军队退役人员:是指应征入伍服役的军士、兵,经部队批准退伍,并持有《退役士兵(士官)证》或《军官证》的退役人员。

怎么认定

就业困难人员认定,实行本人自愿申请,就近原则,以居住地所属镇(街道、区、园)划分,村(社区)初审镇(街道、区、园)复审,区劳动就业管理机构认定的办法。
1
本人申请:申请人本人持《就业创业证》(早期失业职工凭原《失业登记证》至丰华大厦二楼就业服务窗口换证)、身份证、户口簿和社保卡以及有效期内的相关材料,到居住所在社区(村)申请,填写《盐城市大丰区就业困难人员情况登记表》(一式三份),并根据就业困难情形提供相关材料。
2
社区(村)初审:社区(村)劳动保障协理员受理、核实相关资料,在《盐城市大丰区就业困难人员情况登记表》上签署意见,每季首月5号前将上季申请人员材料统一报街道(镇)人力资源社会保障服务中心。
3
镇(街道、区、园)复审:镇(街道)人力资源社会保障服务中心或区园相关工作机构对社区(村)上报的材料予以审核,对符合条件的公示三天;如无有效投诉,对符合条件的在《盐城市大丰区就业困难人员情况登记表》上签署意见,并录入就业信息系统,每季首月15号前将上季申请人员材料统一报区劳动就业管理处认定。
4
区级认定:区劳动就业管理处每季首月25号前审核申报材料,在《盐城市大丰区就业困难人员情况登记表》上签署认定意见,对符合认定条件的在《就业创业证》加盖“就业困难人员认定专用章”,记载就业困难类别,《盐城市大丰区就业困难人员情况登记表》区、街道(镇)、社区(村)各保留一份,《就业创业证》等由社区(村)劳动保障协理员退还给申请人。

建立退出机制


就业困难人员有下列情形之一的,应注销认定,并不再作为就业困难人员统计:
(一)失业登记被注销的;
(二)已办理退休手续的;
(三)服刑的;
(四)死亡注销的;
(五)社会保险隶属关系或户籍迁出本市的;
(六)单位录用的;
(七)夫妻双方均失业、城镇家庭零就业或农村零转移家庭贫困户的家庭成员中有一人已实现比较稳定就业的;
(八)自愿终止的;
(九)其他不符合就业困难认定条件的。



回复

使用道具 举报

您需要登录后才可以回帖 登录 | 立即注册

本版积分规则

返回顶部 关注微信 返回列表